Security Guard Magazine
    Thumbnail
    ESET malware Kaspersky APT

    ToddyCat APT Group Exploits ESET Vulnerability for Stealthy Malware Attacks

    April 10, 2025 • 1 min read

    Security researchers discovered that the ToddyCat APT group exploited a DLL hijacking vulnerability in ESET's software to deploy sophisticated malware. The attack leveraged multiple stealth techniques including encrypted payloads and memory-based execution to evade detection.

    Thumbnail
    Chrome Windows Kaspersky cybersecurity

    Critical Zero-Day Vulnerability in Chrome Targets Russian Institutions

    March 26, 2025 • 1 min read

    A sophisticated zero-day vulnerability in Google Chrome allowed attackers to bypass sandbox protection through targeted phishing campaigns against Russian organizations. The recently patched CVE-2025-2783 flaw enabled automatic infections through malicious forum invitation links.

    Thumbnail
    Iran malware Kaspersky cybersecurity

    Iranian Hackers Evolve: New C++ Variant of BellaCiao Malware Discovered

    December 25, 2024 • 1 min read

    Kaspersky researchers have identified BellaCPP, a new C++ variant of Iranian state-sponsored malware targeting organizations across multiple regions. The discovery reveals how Iran's Charming Kitten hacking group continues to advance their cyber capabilities while streamlining their tools.

    Thumbnail
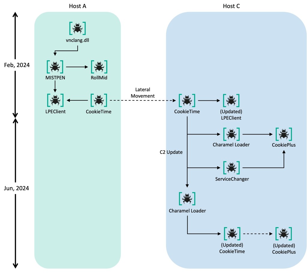
    Lazarus nuclear Kaspersky malware

    North Korean Lazarus Group Targets Nuclear Facility with Advanced Modular Malware

    December 23, 2024 • 1 min read

    North Korea's Lazarus Group has launched a sophisticated cyber espionage campaign against a nuclear organization using new modular malware called CookiePlus. The January 2024 attack demonstrates the group's expanding capabilities through multi-stage infection chains and evasive tactics targeting nuclear sector employees.

    Thumbnail
    malware espionage Kaspersky Latin America

    The Mask APT Returns: Advanced Cyber Espionage Group Targets Latin America After Decade of Silence

    December 18, 2024 • 1 min read

    A sophisticated state-sponsored hacking group known as The Mask has emerged from a 10-year hiatus, launching new attacks against Latin American organizations. The group demonstrates enhanced capabilities through custom malware and innovative infection techniques, raising concerns in the cybersecurity landscape.

    Thumbnail
    malware espionage cybersecurity Kaspersky

    The Mask APT Group Returns: Advanced Cross-Platform Espionage Campaign Targets Latin America

    December 17, 2024 • 1 min read

    A sophisticated cyber-espionage group called The Mask has resurfaced with enhanced multi-platform malware capabilities targeting organizations across Latin America. The threat actor's evolved arsenal includes new frameworks for Windows, macOS, and mobile systems, demonstrating their persistent threat in global cyber-espionage.

  • 1

Free Security Guards Resource and Information Magazine